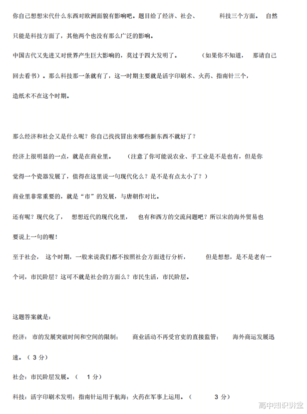
文章图片
文章图片
文章图片
高中历史大题作答的前提是要先弄清楚涉及到的历史人物、历史事件、历史时间 , 再联系这段历史所处年代的政治、经济、人文背景 , 最后再根据题目要求做答就很容易了 。 大题的作答可不是写的越多越好 , 高考的评分准则就是看关键词 , 有了关键词就有分 。 所以作答时候的结论观点要力求精简清晰 , 便于阅卷老师找到关键词 。
大题已定要看材料 , 一定要根据材料答 , 书本上即使没有 , 也一定要从材料出发 , 再结合书本上的知识进行整合作答 。 今天给大家分享的是【40页】高中历史大题解题宝典大招 , 覆盖重要知识点】 , 希望可以帮助大家更好学习数学 , 由于篇幅有限 , 只展示部分内容 , 完整版点击我头像私信发送【历史】即可!
【考试|【40页】高中历史大题解题宝典大招,覆盖重要知识点,吃透考试不愁!】
推荐阅读
- 考试|“考第一请吃海底捞”,考试成绩出来后,老师感叹:是给自己挖坑
- 条例|职业本科与普通本科学士学位有区别吗
- 赵倩|课后服务让寒假暖意融融——柳林县新希望学校开展寒假免费课后服务
- 隔离点|天津一高校成隔离点粗暴转运学生物品,网友喊话去“抄作业”
- 郑州大学|郑州大学:留校郑大学生春节三天免费吃饭
- 过程|“双减”后的首个学期 期末考试“玩”出新花样
- 广东|广东3年投18亿元助职教扩容提质
- 课堂|天津推出寒假线上美育实践课堂
- 质量|留住县中教师不能只靠禁令
- 考试|高中生自创“汤圆”字体,风格可爱似元宝,老师看了忍不住夸赞!