文章图片
文章图片
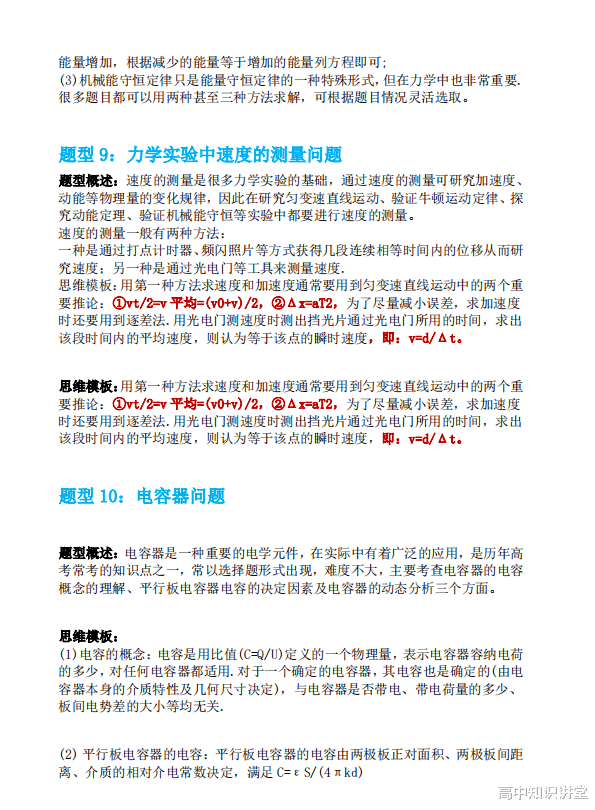
高考物理的选择题具有信息量大、知识面覆盖广、命题灵活性大、干扰性强等特点 , 难住了很多高中生 。 在高考中 , 选择题的得分率直接影响整科的成绩 , 所以大家一定要提高重视 。 有些选择题综合性比较强 , 解题难度相当于一道计算题 。
选择题的特点就是不需要写出答题步骤 , 所以我们在答题时不要浪费太多时间 , 这时候就需要用到一些解题技巧和模板 , 今天给大家分享的是【高考物理选择题题型归纳 , 经典题型+解题模板】 , 由于篇幅有限 , 只展示部分内容 , 完整版点击我头像私信发送【物理】即可!
【物理|高考物理选择题题型归纳,经典题型+解题模板,高一到高三通用!】
推荐阅读
- 马嘉祺|马嘉祺二战高考,在被众人“调侃”之后,这次很可能一雪“前耻”
- 物理|?江苏省教育厅最新发布!
- 青岛大学|知名男歌手高考舞弊案细节曝光,本人回应称“被作弊”
- 高中物理|高中物理:电场、磁场解题宝典,建议收藏!
- 清华大学|海报时评丨名校毕业生选择进“体制”,该如何正确看待?
- 高考|乡村全科助理医师考试——肝与胆病辨证9大考点小结
- 成人高考|没有高中毕业证可以报名成人高考吗?
- 高中物理|评上副高之后,优秀名额都让给别人了,教师:我也10多年不优秀了
- 贾浅浅|贾浅浅,高考250多分,照样读985?而学生要考600多分
- 高考|这是高一学生最需要读的书,放假前老师反复要求,你读了没有?