文章图片
文章图片
文章图片
文章图片
文章图片
前段时间 , 22年初级考试大纲及教材发布 , 变动是近几年中最大的 , 高达40%, 甚至加入了中级“长投”考点 。
但是财政部最近又发了一个通知 , 难道22年初级考试又要变?
财政部发布通知会计职称考试要增加这两个考试内容
近日 , 财政部发布关于印发《会计信息化发展规划(2021-2025年)》的通知 , 其中在加强会计信息化人才培养 , 繁荣会计信息化理论研究中 , 提出要在会计专业技术资格考试中 , 增加会计信息化和数字化的考试内容!
原文如下:
“在会计人员能力框架、会计专业技术资格考试大纲、会计专业高等和职业教育大纲中增加对会计信息化和会计数字化转型的能力要求 。 ”
为何官方又提“会计信息化” , 甚至还要作为考点?
财政部在文件中指出:
这些问题需要在“十四五”时期切实加以解决 。
各单位积极推进会计信息化建设 , 部分单位实现了会计核算的集中和共享处理 , 推动会计工作从传统核算型向现代管理型转变 。 单位内部控制嵌入信息系统的程度不断提升 , 为实施精准有效的内部会计监督奠定了基础 。 在会计信息化工作取得一定成效的同时 , 还应当正视存在的问题和不足 , 主要表现在:会计信息化发展水平不均衡 ,部分单位会计信息系统仅满足传统会计核算需要 , 未能对业务和管理形成支撑和驱动 , 业财融合程度有待进一步加强……会计信息化对会计职能拓展的支撑不够有力;会计信息化资金投入和人才培养不足 。
总结一句话:会计信息化势在必行 , 有一些进步 , 但是问题更多 , 需要在未来5年里解决 , 首先要从人才培养上下功夫 。
尽管官方说要增加会计信息化和会计数字化转型的考试内容 , 但对22年初级考生的影响是不大的 , 原因有二:一是22年初级大纲已出 , 并没有这两点内容 , 今年的考试内容还是以大纲和教材为准 。
二是会计信息化和数字化属于实操方向 , 在中级考试中出现的几率更大一些 。
2022年初级会计实务变动详解解析
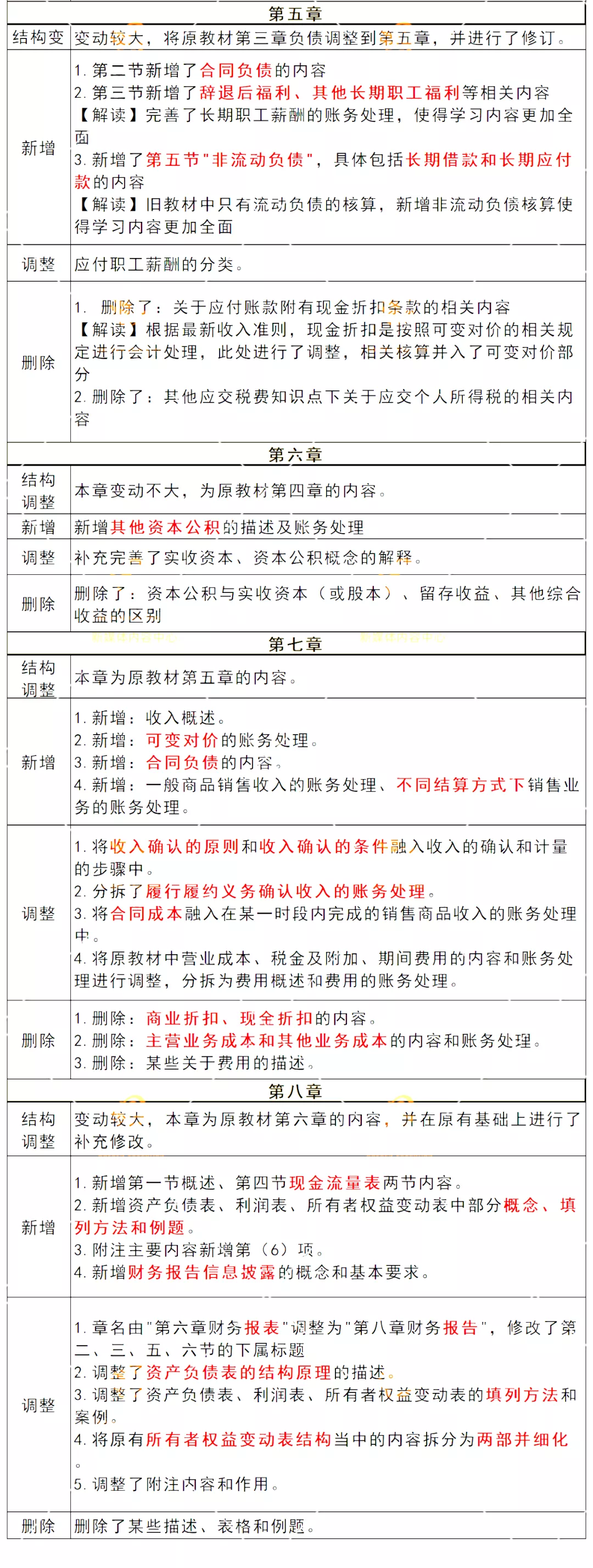
总体情况:总体变化比经济法基础变动大 , 整体变动50%!尤其要重点关注增加、修改了的部分 。 今年初级会计仍然是8个章节 , 但整体顺序有所打乱!
第一章变动大但难度不高 , 大家可以不用太在意 。
原本第七章中比较难的内容删减掉了 , 只留下了一点基础的理论 , 从这个角度来讲实际上难度有所降低 。
第四章增加长投 , 让很多小伙伴吓破了胆!但大家不用特别害怕 , 初级只是入门 , 考察不会太难 。
第五章、第六章整体变动不大 , 第七章有较大变动 , 有一定难度但大家不用太过担心 , 还是以基础考察为主 。 第八章增加较大 , 着重注意现金流量表 。 【详细章节变化如下】
推荐阅读
- 考试|“考第一请吃海底捞”,考试成绩出来后,老师感叹:是给自己挖坑
- 大学|泰晤士高等教育发布全球国际化大学排名 港大蝉联第一
- 物理|?江苏省教育厅最新发布!
- 过程|“双减”后的首个学期 期末考试“玩”出新花样
- 考试|高中生自创“汤圆”字体,风格可爱似元宝,老师看了忍不住夸赞!
- 考试|学生迎来重大消息,中小学或将面临大调整?资深职业人给出答案
- |2022全年考试日历来了,你准备好了吗?
- 考试|考了这个证,年薪20万,躺着赚?
- 中国|期末考试变 “闯关游戏”
- 考试|0分小学生试卷走红,教师看完啼笑皆非,稻子:我也很无辜啊!