物理|2022高考物理微专题疑难突破精讲精练(详细解析)吃透稳得90+

文章图片

文章图片

文章图片

文章图片

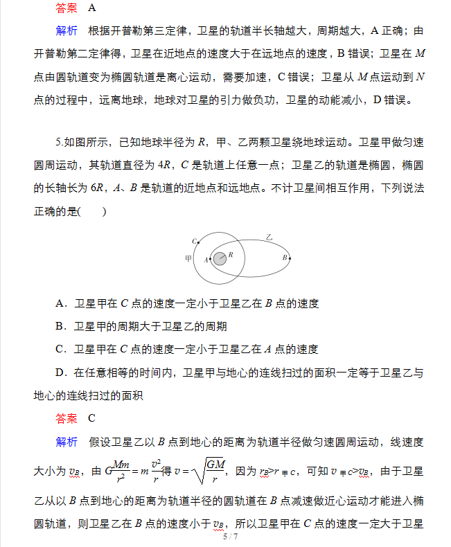
文章图片

今天学姐给大家分享的是2022高考物理微专题疑难突破精讲精练(详细解析)包含了:开普勒三定律的理解与应用、应用万有引力定律估算天体质量和密度、同步、近地卫星模型、赤道物体转动模型及其物理量的比较、卫星变轨、发射、回收、空间站对接及其能量问题等等超全试题解析!拿去看看吧 , 超级实用哈!
【物理|2022高考物理微专题疑难突破精讲精练(详细解析)吃透稳得90+】
推荐阅读
- 成绩|2022年神户大学工学部出愿信息早知道
- 马嘉祺|马嘉祺二战高考,在被众人“调侃”之后,这次很可能一雪“前耻”
- 物理|?江苏省教育厅最新发布!
- 青岛大学|知名男歌手高考舞弊案细节曝光,本人回应称“被作弊”
- 招生|四川2022艺考各类别校考资格线公布
- |2022全年考试日历来了,你准备好了吗?
- 高中物理|高中物理:电场、磁场解题宝典,建议收藏!
- 教师|2022考研数学是否为历年最难?难在哪里?
- 高考|乡村全科助理医师考试——肝与胆病辨证9大考点小结
- |2022国考面试专业专项考情介绍:无领导小组讨论
